Krista Ternus

@KristaTernus

Tweets about genomics and data science 💻👩‍🔬

Austin, TX
ಅಕ್ಟೋಬರ್ 2012 ಸಮಯದಲ್ಲಿ ಸೇರಿದ್ದಾರೆ

ಟ್ವೀಟ್‌ಗಳು

ನೀವು @KristaTernus ಅವರನ್ನು ತಡೆಹಿಡಿದಿರುವಿರಿ

ಈ ಟ್ವೀಟ್‌ಗಳನ್ನು ವೀಕ್ಷಿಸಲು ನೀವು ಖಚಿತವಾಗಿ ಬಯಸುವಿರಾ? ಟ್ವೀಟ್ ವೀಕ್ಷಣೆಯು @KristaTernus ಅವರ ತಡೆತೆರವುಗೊಳಿಸುವುದಿಲ್ಲ

  1. ಅವರು ಮರುಟ್ವೀಟಿಸಿದ್ದಾರೆ
    ಡಿಸೆಂ 14

    Marker genes are cool, but what about marker gene neighbors?! Another paper from the murky depths of my PhD dissertation:

    ರದ್ದುಗೊಳಿಸು
  2. ಅವರು ಮರುಟ್ವೀಟಿಸಿದ್ದಾರೆ
    ಡಿಸೆಂ 6

    Curious about CRISPR's day job as a microbial defense system? It only took me 5 years, but here's a survey of CRISPRs in the GOS and :

    ರದ್ದುಗೊಳಿಸು
  3. ಅವರು ಮರುಟ್ವೀಟಿಸಿದ್ದಾರೆ
    ನವೆಂ 18

    KrakenUniq: confident and fast metagenomics classification using unique k-mer counts

    ರದ್ದುಗೊಳಿಸು
  4. ಅವರು ಮರುಟ್ವೀಟಿಸಿದ್ದಾರೆ
    ನವೆಂ 7

    p.s. the next M3 will take place on Wednesday, January 9th (2019) at Johns Hopkins University (Homewood Campus). This Winter M3 will focus on Prediction and the Microbiome and will be hosted by Dr. Jocelyne DiRuggiero ().

    ಈ ಥ್ರೆಡ್ ತೋರಿಸಿ
    ರದ್ದುಗೊಳಿಸು
  5. ಅವರು ಮರುಟ್ವೀಟಿಸಿದ್ದಾರೆ
    ನವೆಂ 7

    The M3 meeting report is now out! . Massive thanks to all of the amazing people that helped make M3 a success and a special shout out to the M3 advisory committee: . , , & Dr. Jocelyne DiRuggiero.

    ಈ ಥ್ರೆಡ್ ತೋರಿಸಿ
    ರದ್ದುಗೊಳಿಸು
  6. ಅವರು ಮರುಟ್ವೀಟಿಸಿದ್ದಾರೆ
    ನವೆಂ 5

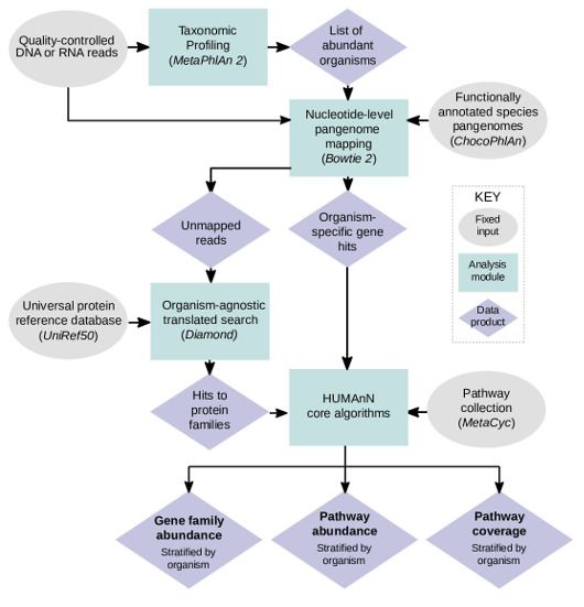
    HUMAnN2 for functional : identifies a community's known species, aligns reads to their pangenomes, performs translated search on unclassified reads, quantifies gene families and pathways cc

    ರದ್ದುಗೊಳಿಸು
  7. ಅವರು ಮರುಟ್ವೀಟಿಸಿದ್ದಾರೆ
    ನವೆಂ 2

    When the moment I saw what one can learn from the long reads that is hard to see from other technologies, my passion was to bring it to true fruition. I am happy I was able to help a bit. Nice to see there is a possibility to get high quality human/all genomes soon for everyone.

    ರದ್ದುಗೊಳಿಸು
  8. ಅವರು ಮರುಟ್ವೀಟಿಸಿದ್ದಾರೆ
    ನವೆಂ 1
    ರದ್ದುಗೊಳಿಸು
  9. ಅವರು ಮರುಟ್ವೀಟಿಸಿದ್ದಾರೆ
    ನವೆಂ 1

    A research scientist is working with experts at and to improve search results of large DNA databases. Beneficial to &

    ರದ್ದುಗೊಳಿಸು
  10. ಅವರು ಮರುಟ್ವೀಟಿಸಿದ್ದಾರೆ
    ಅಕ್ಟೋ 31

    No takes from me today, our paper is up! Tidy analysis on how database growth is getting a bit unwieldy (for a few reasons):

    ಈ ಥ್ರೆಡ್ ತೋರಿಸಿ
    ರದ್ದುಗೊಳಿಸು
  11. ಅಕ್ಟೋ 30
    ರದ್ದುಗೊಳಿಸು
  12. ಅವರು ಮರುಟ್ವೀಟಿಸಿದ್ದಾರೆ
    ಅಕ್ಟೋ 30

    Great idea from and to look at all past RefSeq versions and show how Kraken classifications depend heavily on the database. Our new paper:

    ರದ್ದುಗೊಳಿಸು
  13. ಅಕ್ಟೋ 30

    Victors: a web-based knowledge base of virulence factors in human and animal pathogens

    ರದ್ದುಗೊಳಿಸು
  14. ಅವರು ಮರುಟ್ವೀಟಿಸಿದ್ದಾರೆ
    ಅಕ್ಟೋ 23

    Register for our next meeting 11/14: "Biodefense Indicators: Progress in Implementing Key Elements of the National Blueprint for Biodefense." We'll focus on items the Panel felt the gov't could complete in the 3 years since releasing the Blueprint in 2015.

    ರದ್ದುಗೊಳಿಸು
  15. ಅಕ್ಟೋ 23

    BacCapSeq: a Platform for Diagnosis and Characterization of Bacterial Infections

    ರದ್ದುಗೊಳಿಸು
  16. ಅವರು ಮರುಟ್ವೀಟಿಸಿದ್ದಾರೆ
    ಅಕ್ಟೋ 12

    FAS and FBI launch bioagents education app

    ರದ್ದುಗೊಳಿಸು
  17. ಅಕ್ಟೋ 23

    Now would be an interesting time to sequence Austin's tap water...

    ರದ್ದುಗೊಳಿಸು
  18. ಅವರು ಮರುಟ್ವೀಟಿಸಿದ್ದಾರೆ
    ಅಕ್ಟೋ 5

    Time to call a species and species! We think that this is a common sense approach to naming botulinum-toxin producing Clostridial bacteria and should replace the confusing group nomenclature frequently used now.

    ರದ್ದುಗೊಳಿಸು
  19. ಅವರು ಮರುಟ್ವೀಟಿಸಿದ್ದಾರೆ
    ಸೆಪ್ಟೆಂ 28

    Due to the high volume of questions, the CDRH Biothreat Challenge deadline has been extended to October 19! Please continue to ask questions and submit your responses at

    ರದ್ದುಗೊಳಿಸು
  20. ಅವರು ಮರುಟ್ವೀಟಿಸಿದ್ದಾರೆ
    ಸೆಪ್ಟೆಂ 25

    My lab's hiring a bioinformatics programmer. Come work in beautiful Flagstaff. Details: Please RT!

    ರದ್ದುಗೊಳಿಸು

ಲೋಡಿಂಗ್ ಸಮಯ ಸ್ವಲ್ಪ ತೆಗೆದುಕೊಳ್ಳುತ್ತಿರುವಂತೆನಿಸುತ್ತದೆ.

Twitter ಸಾಮರ್ಥ್ಯ ಮೀರಿರಬಹುದು ಅಥವಾ ಕ್ಷಣಿಕವಾದ ತೊಂದರೆಯನ್ನು ಅನುಭವಿಸುತ್ತಿರಬಹುದು. ಮತ್ತೆ ಪ್ರಯತ್ನಿಸಿ ಅಥವಾ ಹೆಚ್ಚಿನ ಮಾಹಿತಿಗೆ Twitter ಸ್ಥಿತಿಗೆ ಭೇಟಿ ನೀಡಿ.

    ಇದನ್ನೂ ಸಹ ನೀವು ಇಷ್ಟಪಡಬಹುದು

    ·