ಟ್ವೀಟ್ಗಳು
- ಟ್ವೀಟ್ಗಳು, ಪ್ರಸ್ತುತ ಪುಟ.
- ಟ್ವೀಟ್ಗಳು & ಪ್ರತಿಕ್ರಿಯೆಗಳು
- ಮಾಧ್ಯಮ
ನೀವು @tvatanen ಅವರನ್ನು ತಡೆಹಿಡಿದಿರುವಿರಿ
ಈ ಟ್ವೀಟ್ಗಳನ್ನು ವೀಕ್ಷಿಸಲು ನೀವು ಖಚಿತವಾಗಿ ಬಯಸುವಿರಾ? ಟ್ವೀಟ್ ವೀಕ್ಷಣೆಯು @tvatanen ಅವರ ತಡೆತೆರವುಗೊಳಿಸುವುದಿಲ್ಲ
-
ಪಿನ್ ಮಾಡಿದ ಟ್ವೀಟ್
Our two
#OA articles on early gut#microbiome development out today in@nature. (Tweeting slightly late due to long transit to NZ) https://www.nature.com/nature/volumes/562/issues/7728 …@broadinstitute@bcmhouston@CJStewart7@nadim_ajami@chuttenh@efranzosa et al.pic.twitter.com/PUC9uzyapV
ಈ ಥ್ರೆಡ್ ತೋರಿಸಿಧನ್ಯವಾದಗಳು. Twitter ಇದನ್ನು ನಿಮ್ಮ ಕಾಲರೇಖೆಯನ್ನು ಉತ್ತಮಗೊಳಿಸಲು ಬಳಸುತ್ತದೆ. ರದ್ದುಗೊಳಿಸುರದ್ದುಗೊಳಿಸು -
Tommi Vatanen ಅವರು ಮರುಟ್ವೀಟಿಸಿದ್ದಾರೆ
Forward steps on the gut
#microbiome: —early development https://www.nature.com/articles/s41564-018-0321-5 …@NatureMicrobiol@broadinstitute's@tvatanen and collaborators —tRNA sequencing https://www.nature.com/articles/s41467-018-07675-z …@NatureCommspic.twitter.com/sDztVzq2Qw
ಧನ್ಯವಾದಗಳು. Twitter ಇದನ್ನು ನಿಮ್ಮ ಕಾಲರೇಖೆಯನ್ನು ಉತ್ತಮಗೊಳಿಸಲು ಬಳಸುತ್ತದೆ. ರದ್ದುಗೊಳಿಸುರದ್ದುಗೊಳಿಸು -
For ReadCube access to our latest article, follow the link belowhttps://twitter.com/NatureMicrobiol/status/1075096162879897601 …
ಧನ್ಯವಾದಗಳು. Twitter ಇದನ್ನು ನಿಮ್ಮ ಕಾಲರೇಖೆಯನ್ನು ಉತ್ತಮಗೊಳಿಸಲು ಬಳಸುತ್ತದೆ. ರದ್ದುಗೊಳಿಸುರದ್ದುಗೊಳಿಸು -
Tommi Vatanen ಅವರು ಮರುಟ್ವೀಟಿಸಿದ್ದಾರೆ
What has the Microbiome Immunity Project accomplished so far, and what are the plans for the future? Researchers
@tkosciolekUCSD@dougrenfrew and@tvatanen created three short videos to answer your questions about the project's ambitious goals: https://www.worldcommunitygrid.org/about_us/viewNewsArticle.do?articleId=583 …pic.twitter.com/sVE9EuqCxB
ಧನ್ಯವಾದಗಳು. Twitter ಇದನ್ನು ನಿಮ್ಮ ಕಾಲರೇಖೆಯನ್ನು ಉತ್ತಮಗೊಳಿಸಲು ಬಳಸುತ್ತದೆ. ರದ್ದುಗೊಳಿಸುರದ್ದುಗೊಳಿಸು -
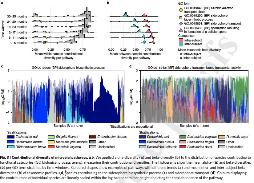
Similar to taxonomic and functional stabilities, groups of bacteria contributing to individual metabolic pathways converge to stable, individual-specific configurations during early gut microbiome maturation.pic.twitter.com/07jUwv9Iyg
ಈ ಥ್ರೆಡ್ ತೋರಿಸಿಧನ್ಯವಾದಗಳು. Twitter ಇದನ್ನು ನಿಮ್ಮ ಕಾಲರೇಖೆಯನ್ನು ಉತ್ತಮಗೊಳಿಸಲು ಬಳಸುತ್ತದೆ. ರದ್ದುಗೊಳಿಸುರದ್ದುಗೊಳಿಸು -
Sequences from Bacteroides-targeting phages (highly prevalent and abundanct members of the gut viromes) were commonly found in the CRISPR-arrays of the Bacteroides metagenomes suggesting that phages contribute to the genomic plasticity in this genus.
ಈ ಥ್ರೆಡ್ ತೋರಿಸಿಧನ್ಯವಾದಗಳು. Twitter ಇದನ್ನು ನಿಮ್ಮ ಕಾಲರೇಖೆಯನ್ನು ಉತ್ತಮಗೊಳಿಸಲು ಬಳಸುತ್ತದೆ. ರದ್ದುಗೊಳಿಸುರದ್ದುಗೊಳಿಸು -
Many infant gut commensals - especially Bacteroides spp. - harbor extensive (>20,000 genes) pangenomes (within <300 babies in the study). Bacteroides isolate strains harbored hunders of unique accessory genes, verified by PacBio isolate sequencing.pic.twitter.com/5TkhiEVsWU
ಈ ಥ್ರೆಡ್ ತೋರಿಸಿಧನ್ಯವಾದಗಳು. Twitter ಇದನ್ನು ನಿಮ್ಮ ಕಾಲರೇಖೆಯನ್ನು ಉತ್ತಮಗೊಳಿಸಲು ಬಳಸುತ್ತದೆ. ರದ್ದುಗೊಳಿಸುರದ್ದುಗೊಳಿಸು -
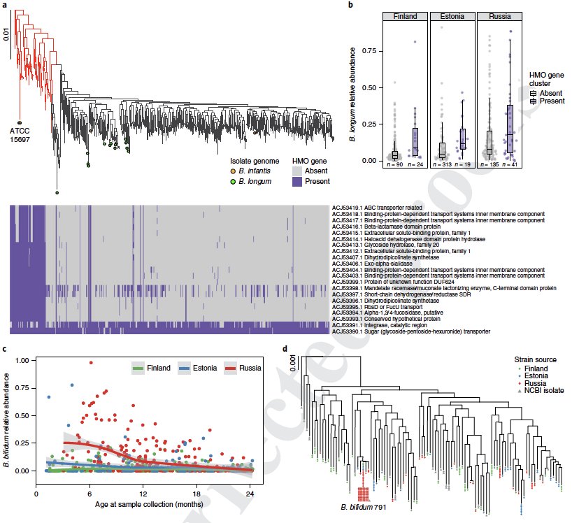
B. longum subsp. infantis is rare in all three countries with lowest prevalence in Finland (10% of Finns had B. infantis in one or more stools) and highest (23%) in Russia.pic.twitter.com/MIy2p3RBWJ
ಈ ಥ್ರೆಡ್ ತೋರಿಸಿಧನ್ಯವಾದಗಳು. Twitter ಇದನ್ನು ನಿಮ್ಮ ಕಾಲರೇಖೆಯನ್ನು ಉತ್ತಮಗೊಳಿಸಲು ಬಳಸುತ್ತದೆ. ರದ್ದುಗೊಳಿಸುರದ್ದುಗೊಳಿಸು -
Our data corroborates the link between the gut microbiome and early linear growth; faster growth associated with higher microbial diversity + several genera such as Dialister. Microbial diversity was also associated with household location: rural household = higher diversity.
ಈ ಥ್ರೆಡ್ ತೋರಿಸಿಧನ್ಯವಾದಗಳು. Twitter ಇದನ್ನು ನಿಮ್ಮ ಕಾಲರೇಖೆಯನ್ನು ಉತ್ತಮಗೊಳಿಸಲು ಬಳಸುತ್ತದೆ. ರದ್ದುಗೊಳಿಸುರದ್ದುಗೊಳಿಸು -
Our latest paper continues exploring strain level development of gut microbiomes in early childhood in Finland, Estonia and Russian Karelia. Thanks for everyone involved! (1/6)
@NatureMicrobiol@broadinstitutehttps://www.nature.com/articles/s41564-018-0321-5 …ಈ ಥ್ರೆಡ್ ತೋರಿಸಿಧನ್ಯವಾದಗಳು. Twitter ಇದನ್ನು ನಿಮ್ಮ ಕಾಲರೇಖೆಯನ್ನು ಉತ್ತಮಗೊಳಿಸಲು ಬಳಸುತ್ತದೆ. ರದ್ದುಗೊಳಿಸುರದ್ದುಗೊಳಿಸು -
Tommi Vatanen ಅವರು ಮರುಟ್ವೀಟಿಸಿದ್ದಾರೆ
Deciphering bacterial epigenomes using modern sequencing technologieshttps://go.nature.com/2BfRYvK
ಧನ್ಯವಾದಗಳು. Twitter ಇದನ್ನು ನಿಮ್ಮ ಕಾಲರೇಖೆಯನ್ನು ಉತ್ತಮಗೊಳಿಸಲು ಬಳಸುತ್ತದೆ. ರದ್ದುಗೊಳಿಸುರದ್ದುಗೊಳಿಸು -
Tommi Vatanen ಅವರು ಮರುಟ್ವೀಟಿಸಿದ್ದಾರೆ
Alzheimer’s phase 2 drug repurposed to tackle antimicrobial resistance
#amr#AntibioticResistance https://mbio.asm.org/content/9/6/e02391-18 …pic.twitter.com/MyTZP3iGPH
ಧನ್ಯವಾದಗಳು. Twitter ಇದನ್ನು ನಿಮ್ಮ ಕಾಲರೇಖೆಯನ್ನು ಉತ್ತಮಗೊಳಿಸಲು ಬಳಸುತ್ತದೆ. ರದ್ದುಗೊಳಿಸುರದ್ದುಗೊಳಿಸು -
Integration of gut microbiome and metabolome in IBD, including identification of many potential diagnostic and therapeutic targets. https://www.nature.com/articles/s41564-018-0306-4 …pic.twitter.com/vOecSgIYox
ಧನ್ಯವಾದಗಳು. Twitter ಇದನ್ನು ನಿಮ್ಮ ಕಾಲರೇಖೆಯನ್ನು ಉತ್ತಮಗೊಳಿಸಲು ಬಳಸುತ್ತದೆ. ರದ್ದುಗೊಳಿಸುರದ್ದುಗೊಳಿಸು -
Tommi Vatanen ಅವರು ಮರುಟ್ವೀಟಿಸಿದ್ದಾರೆ
rstudio/gt: generate information-rich, publication-quality tables from R https://github.com/rstudio/gt
#Rstatspic.twitter.com/BzGpxOLryd
ಧನ್ಯವಾದಗಳು. Twitter ಇದನ್ನು ನಿಮ್ಮ ಕಾಲರೇಖೆಯನ್ನು ಉತ್ತಮಗೊಳಿಸಲು ಬಳಸುತ್ತದೆ. ರದ್ದುಗೊಳಿಸುರದ್ದುಗೊಳಿಸು -
Less strain from the maternal gut and less gram-negative bacteria (and less LPS) in infants born by c-section compared to vaginal delivery during week1. Very nice and thorough analysis by
@wampac@MicroSysEco et al. https://www.nature.com/articles/s41467-018-07631-x …pic.twitter.com/QP4cxkKoIH
ಧನ್ಯವಾದಗಳು. Twitter ಇದನ್ನು ನಿಮ್ಮ ಕಾಲರೇಖೆಯನ್ನು ಉತ್ತಮಗೊಳಿಸಲು ಬಳಸುತ್ತದೆ. ರದ್ದುಗೊಳಿಸುರದ್ದುಗೊಳಿಸು -
Tommi Vatanen ಅವರು ಮರುಟ್ವೀಟಿಸಿದ್ದಾರೆ
I've never written anything with the words "condemned," "reckless," and "unethical" in it, but think they're all warranted here. https://www.nytimes.com/2018/11/27/opinion/genetically-edited-babies-china.html?action=click&module=Opinion&pgtype=Homepage …
@nytimes graphic by@lilypadula@nytopinionpic.twitter.com/vvDDZxHc1u
ಈ ಥ್ರೆಡ್ ತೋರಿಸಿಧನ್ಯವಾದಗಳು. Twitter ಇದನ್ನು ನಿಮ್ಮ ಕಾಲರೇಖೆಯನ್ನು ಉತ್ತಮಗೊಳಿಸಲು ಬಳಸುತ್ತದೆ. ರದ್ದುಗೊಳಿಸುರದ್ದುಗೊಳಿಸು -
Tommi Vatanen ಅವರು ಮರುಟ್ವೀಟಿಸಿದ್ದಾರೆ
New study lead by
@sash_ramani published today - "human milk oligosaccharides, milk microbiome and infant gut microbiome modulate neonatal rotavirus infection" https://www.nature.com/articles/s41467-018-07476-4#article-info …@NatureComms@nadim_ajami@Dr_LarsBode@UniofNewcastle@bcmhoustonpic.twitter.com/v4Oq2DYKMb
ಧನ್ಯವಾದಗಳು. Twitter ಇದನ್ನು ನಿಮ್ಮ ಕಾಲರೇಖೆಯನ್ನು ಉತ್ತಮಗೊಳಿಸಲು ಬಳಸುತ್ತದೆ. ರದ್ದುಗೊಳಿಸುರದ್ದುಗೊಳಿಸು -
Mode of Delivery and Childhood Obesity: "Better definitions of both exposure and outcome are necessary to be sure that results can be compared across studies" by
@bostonvaginadoc and J.E. Chavarrohttps://jamanetwork.com/journals/jamanetworkopen/fullarticle/2715608 …ಧನ್ಯವಾದಗಳು. Twitter ಇದನ್ನು ನಿಮ್ಮ ಕಾಲರೇಖೆಯನ್ನು ಉತ್ತಮಗೊಳಿಸಲು ಬಳಸುತ್ತದೆ. ರದ್ದುಗೊಳಿಸುರದ್ದುಗೊಳಿಸು -
Phase1 trial on orally-administered, live biotherapeutic product (LBP) candidate for inflammatory bowel disease (IBD)
@VedantaBio@dirk_gevers Janssenhttps://www.businesswire.com/news/home/20181126005827/en/Vedanta-Biosciences-Announces-Initiation-Phase-1-Clinical/ …ಧನ್ಯವಾದಗಳು. Twitter ಇದನ್ನು ನಿಮ್ಮ ಕಾಲರೇಖೆಯನ್ನು ಉತ್ತಮಗೊಳಿಸಲು ಬಳಸುತ್ತದೆ. ರದ್ದುಗೊಳಿಸುರದ್ದುಗೊಳಿಸು -
RCT: L. Rhamnosus GG not effective for treating acute gastroenteritis in childrenhttps://twitter.com/NEJM/status/1066465261149188097 …
ಧನ್ಯವಾದಗಳು. Twitter ಇದನ್ನು ನಿಮ್ಮ ಕಾಲರೇಖೆಯನ್ನು ಉತ್ತಮಗೊಳಿಸಲು ಬಳಸುತ್ತದೆ. ರದ್ದುಗೊಳಿಸುರದ್ದುಗೊಳಿಸು -
PANINI: Pangenome Neighbour Identification for Bacterial Populations by K. Abudahab, J. Corander,
@daanensen et al. http://mgen.microbiologyresearch.org/content/journal/mgen/10.1099/mgen.0.000220#tab2 …ಧನ್ಯವಾದಗಳು. Twitter ಇದನ್ನು ನಿಮ್ಮ ಕಾಲರೇಖೆಯನ್ನು ಉತ್ತಮಗೊಳಿಸಲು ಬಳಸುತ್ತದೆ. ರದ್ದುಗೊಳಿಸುರದ್ದುಗೊಳಿಸು
ಲೋಡಿಂಗ್ ಸಮಯ ಸ್ವಲ್ಪ ತೆಗೆದುಕೊಳ್ಳುತ್ತಿರುವಂತೆನಿಸುತ್ತದೆ.
Twitter ಸಾಮರ್ಥ್ಯ ಮೀರಿರಬಹುದು ಅಥವಾ ಕ್ಷಣಿಕವಾದ ತೊಂದರೆಯನ್ನು ಅನುಭವಿಸುತ್ತಿರಬಹುದು. ಮತ್ತೆ ಪ್ರಯತ್ನಿಸಿ ಅಥವಾ ಹೆಚ್ಚಿನ ಮಾಹಿತಿಗೆ Twitter ಸ್ಥಿತಿಗೆ ಭೇಟಿ ನೀಡಿ.