Tweets
- Tweets, current page.
- Tweets & replies
- Media
You blocked @opendns
Are you sure you want to view these Tweets? Viewing Tweets won't unblock @opendns
-
Pinned Tweet
#Cisco is recognized as a market player by@Gartner_inc in the Competitive Landscape: Secure Web Gateways report. http://bit.ly/2xNm61k pic.twitter.com/3MJO2ApkhA
Thanks. Twitter will use this to make your timeline better. Undo -
With infrastructures, applications and data moving to the cloud, it's time network security did as well. http://bit.ly/2yIk1RF pic.twitter.com/7qzXkkrIux
Thanks. Twitter will use this to make your timeline better. Undo -
Here's to hoping this Friday knocks your
#CiscoUmbrella socks off!pic.twitter.com/nc4ffmpZJX
Thanks. Twitter will use this to make your timeline better. Undo -
Reminder:
#CiscoUmbrella demo in T-2 hours. Register now to spend 60 minutes with our technical experts: http://bit.ly/2yHNYkN pic.twitter.com/Vc6p6vrqzH
Thanks. Twitter will use this to make your timeline better. Undo -
Protect any device and port without configuration changes or latency — even medical IoT devices without agents. http://bit.ly/2yHtLva pic.twitter.com/hRrTiENylJ
Thanks. Twitter will use this to make your timeline better. Undo -
Attending
#VB2017? Don't miss@DhiaLite &@dvidrdgz speak tomorrow! In the meantime, check out their new awesome blog on@virusbtn website.https://twitter.com/virusbtn/status/915963048535449605 …
Thanks. Twitter will use this to make your timeline better. Undo -
"Cisco Umbrella delivered the right combination of security, functionality and economy" Read more from
@Lundbeck: http://bit.ly/2yGZixj pic.twitter.com/U0E91pUije
Thanks. Twitter will use this to make your timeline better. Undo -
We want YOU...to attend our demo this Friday 10/6. Register now to spend 60 minutes with our technical experts: http://bit.ly/2yHNYkN pic.twitter.com/pBHmDoQGBW
Thanks. Twitter will use this to make your timeline better. Undo -
OpenDNS Retweeted
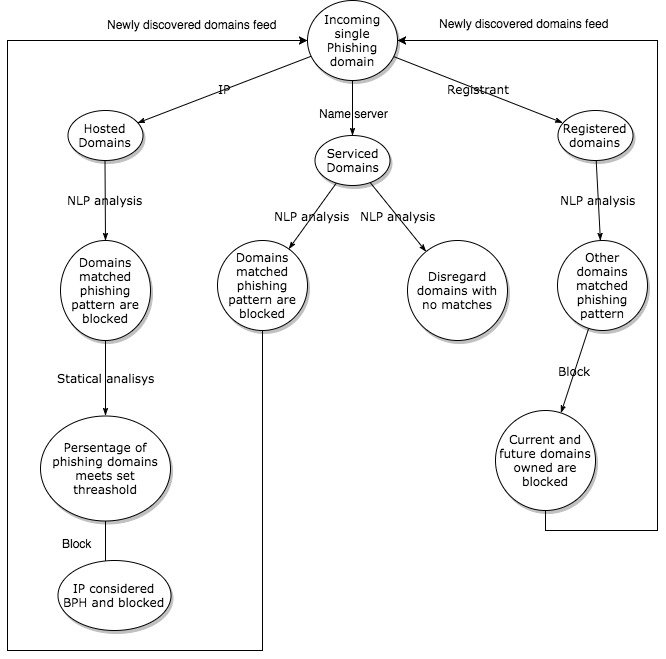
Come see my talk with
@jase_passwaters at#VB2017 on Wednesday on classifying bulletproof hosting https://www.virusbulletin.com/blog/2017/09/vb2017-preview-bph-exposed-rbn-never-left-they-just-adapted-and-evolved-did-you/ …@opendnsThanks. Twitter will use this to make your timeline better. Undo -
2017 has been a bad year for privacy rights...find out why in the latest episode of Root Access: http://bit.ly/2yGZbSr pic.twitter.com/6g8OckGVR8
Thanks. Twitter will use this to make your timeline better. Undo -
Swipe
(or click) to learn more about Cisco Umbrella Investigate: a predictive, & powerful partner in security: http://bit.ly/2xJAUxJ pic.twitter.com/GJDilFT3CL
Thanks. Twitter will use this to make your timeline better. Undo -
Homographs, result poisoning, & cred stealers used in ICO-related attacks
@Mesiagh shares the details https://umbrella.cisco.com/blog/2017/09/27/protecting-icos-cryptocurrency-users/ …@CiscoSecuritypic.twitter.com/UjPY6mdTNs
Thanks. Twitter will use this to make your timeline better. Undo -
Build a world-class
#healthcare#cybersecurity program! Learn how at our webcast with@HIMSS tomorrow. Register now: http://bit.ly/2xAfQK5 pic.twitter.com/wSn4SE54d8
Thanks. Twitter will use this to make your timeline better. Undo -
OpenDNS RetweetedThanks. Twitter will use this to make your timeline better. Undo
-
Healthcare has a
#ransomware target on its back! Attend this@HIMSS webcast and learn how to boost your defense: http://bit.ly/2xAfQK5 pic.twitter.com/AeX0wl1fNM
Thanks. Twitter will use this to make your timeline better. Undo -
OpenDNS Retweeted
Cisco Security Connector app gives enterprise owned iOS 11 devices visibility and control http://cs.co/601782GAX pic.twitter.com/wGb0DEmouW
Thanks. Twitter will use this to make your timeline better. Undo -
Today at
@Anomali#Detect17: Head to Baltimore 3 @ 10:40am to hear from our incredible threat intelligence expertspic.twitter.com/FyOwMz0XQ3
Thanks. Twitter will use this to make your timeline better. Undo -
OpenDNS Retweeted
Update: Talos confirms
#CCleaner users targeted by additional malware.https://twitter.com/TalosSecurity/status/910626143249743872 …
Thanks. Twitter will use this to make your timeline better. Undo -
Calling
@Anomali#Detect17 attendees: attend our speaking session 10:40am tomorrow @ Baltimore 3 & receive an ORIG3N Genetic Assessment Kit!pic.twitter.com/RQZZFBqwIB
Thanks. Twitter will use this to make your timeline better. Undo -
.
@Anomali#Detect17 starts today! Head to Booth 200 to speak with our threat intelligence experts & grab your very own RunDNS shirt!pic.twitter.com/e1vumz6hIx
Thanks. Twitter will use this to make your timeline better. Undo
Loading seems to be taking a while.
Twitter may be over capacity or experiencing a momentary hiccup. Try again or visit Twitter Status for more information.