ಟ್ವೀಟ್ಗಳು
- ಟ್ವೀಟ್ಗಳು, ಪ್ರಸ್ತುತ ಪುಟ.
- ಟ್ವೀಟ್ಗಳು & ಪ್ರತಿಕ್ರಿಯೆಗಳು
- ಮಾಧ್ಯಮ
ನೀವು @mstephens999 ಅವರನ್ನು ತಡೆಹಿಡಿದಿರುವಿರಿ
ಈ ಟ್ವೀಟ್ಗಳನ್ನು ವೀಕ್ಷಿಸಲು ನೀವು ಖಚಿತವಾಗಿ ಬಯಸುವಿರಾ? ಟ್ವೀಟ್ ವೀಕ್ಷಣೆಯು @mstephens999 ಅವರ ತಡೆತೆರವುಗೊಳಿಸುವುದಿಲ್ಲ
-
Matthew Stephens ಅವರು ಮರುಟ್ವೀಟಿಸಿದ್ದಾರೆ
And without further ado, here's "A simple new approach to variable selection in regression, with application to genetic fine mapping" by
@mstephens999https://www.youtube.com/watch?v=QL3YawgTPhc&t=2103s&list=PLlMMtlgw6qNjROoMNTBQjAcdx53kV50cS …ಧನ್ಯವಾದಗಳು. Twitter ಇದನ್ನು ನಿಮ್ಮ ಕಾಲರೇಖೆಯನ್ನು ಉತ್ತಮಗೊಳಿಸಲು ಬಳಸುತ್ತದೆ. ರದ್ದುಗೊಳಿಸುರದ್ದುಗೊಳಿಸು -
Matthew Stephens ಅವರು ಮರುಟ್ವೀಟಿಸಿದ್ದಾರೆ
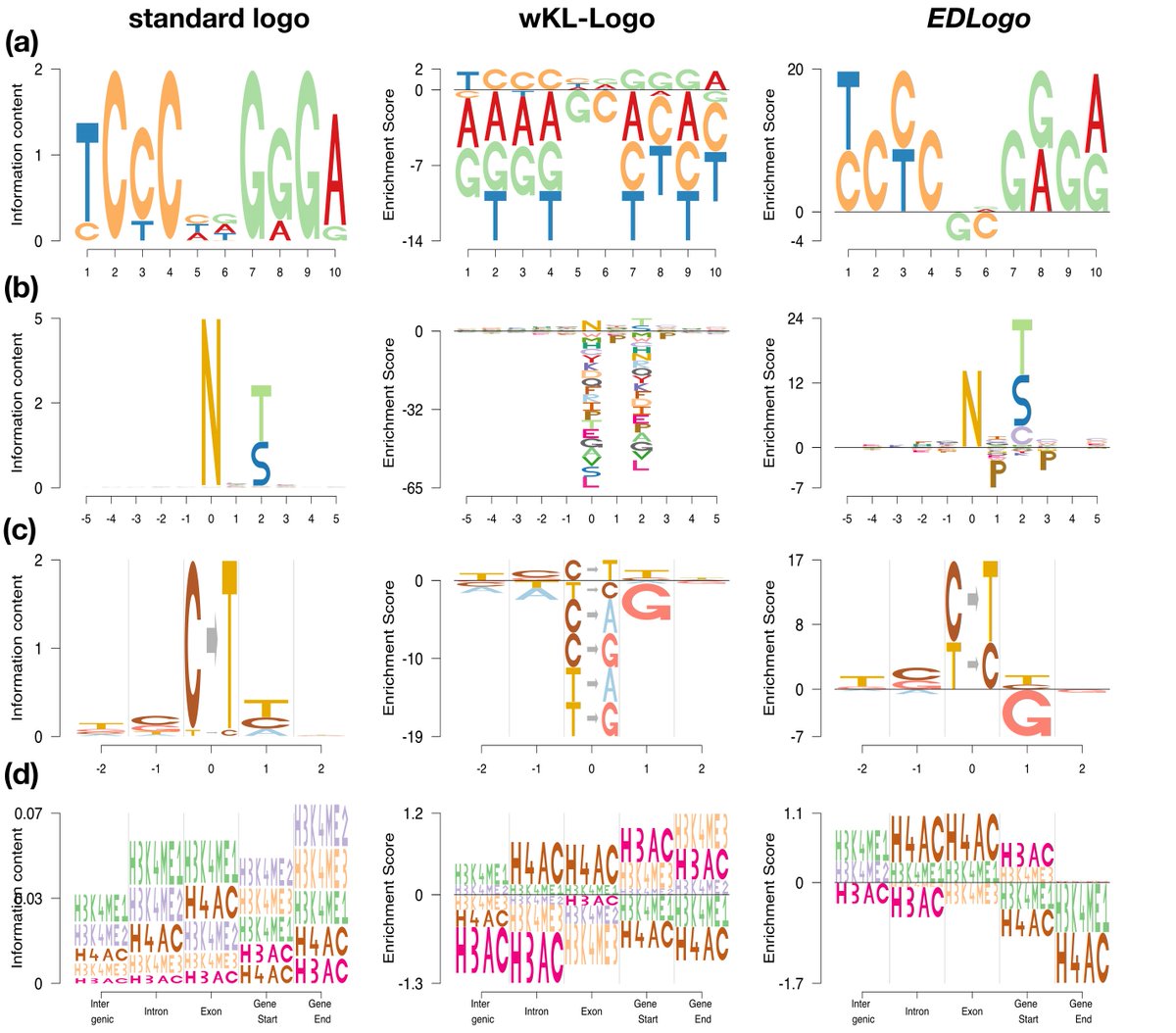
My paper with
@mstephens999 and@DongyueXIE on EDLogo plots highlighting both enrichment and depletion in sequence motifs is now out on BMC Bioinformatics https://bmcbioinformatics.biomedcentral.com/articles/10.1186/s12859-018-2489-3 … Accompanying package: https://github.com/kkdey/Logolas pic.twitter.com/0ewVVmPLCN
ಧನ್ಯವಾದಗಳು. Twitter ಇದನ್ನು ನಿಮ್ಮ ಕಾಲರೇಖೆಯನ್ನು ಉತ್ತಮಗೊಳಿಸಲು ಬಳಸುತ್ತದೆ. ರದ್ದುಗೊಳಿಸುರದ್ದುಗೊಳಿಸು -
Matthew Stephens ಅವರು ಮರುಟ್ವೀಟಿಸಿದ್ದಾರೆ
A manuscript isn't done until thinking about it makes you want to hurl your laptop off the roof of the tallest building you can find.
ಧನ್ಯವಾದಗಳು. Twitter ಇದನ್ನು ನಿಮ್ಮ ಕಾಲರೇಖೆಯನ್ನು ಉತ್ತಮಗೊಳಿಸಲು ಬಳಸುತ್ತದೆ. ರದ್ದುಗೊಳಿಸುರದ್ದುಗೊಳಿಸು -
Matthew Stephens ಅವರು ಮರುಟ್ವೀಟಿಸಿದ್ದಾರೆ
Today is Finland's 101st independence day, and a good day to reflect on how societies can rise from the deepest pits. 101 years ago Finland was a new, small, and fragile country ravaged by civil war of the past spring, with prison camps, famine, and extreme poverty. 1/4
ಈ ಥ್ರೆಡ್ ತೋರಿಸಿಧನ್ಯವಾದಗಳು. Twitter ಇದನ್ನು ನಿಮ್ಮ ಕಾಲರೇಖೆಯನ್ನು ಉತ್ತಮಗೊಳಿಸಲು ಬಳಸುತ್ತದೆ. ರದ್ದುಗೊಳಿಸುರದ್ದುಗೊಳಿಸು -
Matthew Stephens ಅವರು ಮರುಟ್ವೀಟಿಸಿದ್ದಾರೆ
Brilliant seminar yesterday
@broadinstitute by@mstephens999 Introduced a new approach - "sum of single effects" (SuSiE) regression - to address problem of fine-mapping in human genetic association studies Yields credible sets signals at each locus https://github.com/stephenslab/susieR …pic.twitter.com/7PFeNamGgt
ಈ ಥ್ರೆಡ್ ತೋರಿಸಿಧನ್ಯವಾದಗಳು. Twitter ಇದನ್ನು ನಿಮ್ಮ ಕಾಲರೇಖೆಯನ್ನು ಉತ್ತಮಗೊಳಿಸಲು ಬಳಸುತ್ತದೆ. ರದ್ದುಗೊಳಿಸುರದ್ದುಗೊಳಿಸು -
Matthew Stephens ಅವರು ಮರುಟ್ವೀಟಿಸಿದ್ದಾರೆ
The potential adverse uses of polygenic scores have me reading on Genetic Non-Discrim & Privacy law in the US (eg, GINA). Here's a growing list of resources: http://jnpopgen.org/links/ . Check it out if you've read the
@nytimes@_jacobward_ article or similar & also want to learnಧನ್ಯವಾದಗಳು. Twitter ಇದನ್ನು ನಿಮ್ಮ ಕಾಲರೇಖೆಯನ್ನು ಉತ್ತಮಗೊಳಿಸಲು ಬಳಸುತ್ತದೆ. ರದ್ದುಗೊಳಿಸುರದ್ದುಗೊಳಿಸು -
Matthew Stephens ಅವರು ಮರುಟ್ವೀಟಿಸಿದ್ದಾರೆ
Great to see this work from
@mstephens999 lab out in@NatureGenet ! This is a really useful method that has become a lab favorite that we're using for diverse analyses of GTEx and other data.https://twitter.com/NatureGenet/status/1067093158134190080 …
ಧನ್ಯವಾದಗಳು. Twitter ಇದನ್ನು ನಿಮ್ಮ ಕಾಲರೇಖೆಯನ್ನು ಉತ್ತಮಗೊಳಿಸಲು ಬಳಸುತ್ತದೆ. ರದ್ದುಗೊಳಿಸುರದ್ದುಗೊಳಿಸು -
Matthew Stephens ಅವರು ಮರುಟ್ವೀಟಿಸಿದ್ದಾರೆ
Horsehoes in biology, definitely a thing!! (
@mstephens999 ) and see the nice exposition in rpubs by@wolfgangkhuber : https://rpubs.com/WolfgangHuber/143456 …https://twitter.com/AedinCulhane/status/908759320103399425 …
ಧನ್ಯವಾದಗಳು. Twitter ಇದನ್ನು ನಿಮ್ಮ ಕಾಲರೇಖೆಯನ್ನು ಉತ್ತಮಗೊಳಿಸಲು ಬಳಸುತ್ತದೆ. ರದ್ದುಗೊಳಿಸುರದ್ದುಗೊಳಿಸು -
Matthew Stephens ಅವರು ಮರುಟ್ವೀಟಿಸಿದ್ದಾರೆ
New in
@GeneticsGSA: Genotyping Polyploids from Messy Sequencing Data
@EmpiricalDave &@mstephens999 &@aafgarci
Paper: http://www.genetics.org/content/210/3/789 …
Package: updog https://cran.r-project.org/web/packages/updog/index.html …ಧನ್ಯವಾದಗಳು. Twitter ಇದನ್ನು ನಿಮ್ಮ ಕಾಲರೇಖೆಯನ್ನು ಉತ್ತಮಗೊಳಿಸಲು ಬಳಸುತ್ತದೆ. ರದ್ದುಗೊಳಿಸುರದ್ದುಗೊಳಿಸು -
Matthew Stephens ಅವರು ಮರುಟ್ವೀಟಿಸಿದ್ದಾರೆ
Excited to announce that Heng Li
@lh3lh3 joins our faculty today. Welcome, Heng! We're glad to have you at@DanaFarber.
: @rafalab#firstday#newPI#bioinformatics#genomicspic.twitter.com/hPUjc3NWvD
ಧನ್ಯವಾದಗಳು. Twitter ಇದನ್ನು ನಿಮ್ಮ ಕಾಲರೇಖೆಯನ್ನು ಉತ್ತಮಗೊಳಿಸಲು ಬಳಸುತ್ತದೆ. ರದ್ದುಗೊಳಿಸುರದ್ದುಗೊಳಿಸು -
Matthew Stephens ಅವರು ಮರುಟ್ವೀಟಿಸಿದ್ದಾರೆ
The excellent
@apburden returns with Malvern Festival of Innovation from 8 - 13 October .. well worth a visit! https://www.festival-innovation.com/index.php/programme …ಧನ್ಯವಾದಗಳು. Twitter ಇದನ್ನು ನಿಮ್ಮ ಕಾಲರೇಖೆಯನ್ನು ಉತ್ತಮಗೊಳಿಸಲು ಬಳಸುತ್ತದೆ. ರದ್ದುಗೊಳಿಸುರದ್ದುಗೊಳಿಸು -
Matthew Stephens ಅವರು ಮರುಟ್ವೀಟಿಸಿದ್ದಾರೆ
As I see it, this is one of several strong reasons for communities to invest in shared benchmarking and competition resources. What you don't measure, accurately and impartially, tends not to improve.https://twitter.com/GreeneScientist/status/1045018692306776064 …
ಧನ್ಯವಾದಗಳು. Twitter ಇದನ್ನು ನಿಮ್ಮ ಕಾಲರೇಖೆಯನ್ನು ಉತ್ತಮಗೊಳಿಸಲು ಬಳಸುತ್ತದೆ. ರದ್ದುಗೊಳಿಸುರದ್ದುಗೊಳಿಸು -
Matthew Stephens ಅವರು ಮರುಟ್ವೀಟಿಸಿದ್ದಾರೆ
I am super thrilled to share new work on the Omnigenic model with
@jkpritch and@XuanyaoLiu! We've been working on this for a while and we hope that you'll find it interesting!https://www.biorxiv.org/content/early/2018/09/24/425108 …ಈ ಥ್ರೆಡ್ ತೋರಿಸಿಧನ್ಯವಾದಗಳು. Twitter ಇದನ್ನು ನಿಮ್ಮ ಕಾಲರೇಖೆಯನ್ನು ಉತ್ತಮಗೊಳಿಸಲು ಬಳಸುತ್ತದೆ. ರದ್ದುಗೊಳಿಸುರದ್ದುಗೊಳಿಸು -
Matthew Stephens ಅವರು ಮರುಟ್ವೀಟಿಸಿದ್ದಾರೆ
"Discovery and characterization of variance QTLs.." is the #1 paper on Biorxiv today in genomics. Github code (singlec...) supports their results. Congrats
@Y_Gilad@mstephens999@yang_i_li. See it at http://assert.pub/biorxiv/genomics/all … + http://assert.pub/papers/424192 . Please retweet.ಧನ್ಯವಾದಗಳು. Twitter ಇದನ್ನು ನಿಮ್ಮ ಕಾಲರೇಖೆಯನ್ನು ಉತ್ತಮಗೊಳಿಸಲು ಬಳಸುತ್ತದೆ. ರದ್ದುಗೊಳಿಸುರದ್ದುಗೊಳಿಸು -
Matthew Stephens ಅವರು ಮರುಟ್ವೀಟಿಸಿದ್ದಾರೆ
I'd love to hear your ideas! Please feel free to open issues on the GitHub repo to share them https://github.com/jdblischak/workflowr/issues … (email and twitter would also work if you prefer)
ಧನ್ಯವಾದಗಳು. Twitter ಇದನ್ನು ನಿಮ್ಮ ಕಾಲರೇಖೆಯನ್ನು ಉತ್ತಮಗೊಳಿಸಲು ಬಳಸುತ್ತದೆ. ರದ್ದುಗೊಳಿಸುರದ್ದುಗೊಳಿಸು -
Matthew Stephens ಅವರು ಮರುಟ್ವೀಟಿಸಿದ್ದಾರೆ
To learn more about the future directions of my
#workflowr package and lots of other cool open science proposals, check out the applications for the Open Research Fund from the@wellcometrust at https://wellcome.ac.uk/funding/open-research-fund-applications-submitted …https://twitter.com/nordholmen/status/1040232458141270017 …
ಧನ್ಯವಾದಗಳು. Twitter ಇದನ್ನು ನಿಮ್ಮ ಕಾಲರೇಖೆಯನ್ನು ಉತ್ತಮಗೊಳಿಸಲು ಬಳಸುತ್ತದೆ. ರದ್ದುಗೊಳಿಸುರದ್ದುಗೊಳಿಸು -
Matthew Stephens ಅವರು ಮರುಟ್ವೀಟಿಸಿದ್ದಾರೆ
We launched the Open Research Fund to support researchers to develop ways of making health research open, accessible & reusable. For the first time, we've published the applications we received & will be adding funding decisions shortly: https://wellc.me/2MtXbU2 pic.twitter.com/PoteAjnt5t
ಧನ್ಯವಾದಗಳು. Twitter ಇದನ್ನು ನಿಮ್ಮ ಕಾಲರೇಖೆಯನ್ನು ಉತ್ತಮಗೊಳಿಸಲು ಬಳಸುತ್ತದೆ. ರದ್ದುಗೊಳಿಸುರದ್ದುಗೊಳಿಸು -
Matthew Stephens ಅವರು ಮರುಟ್ವೀಟಿಸಿದ್ದಾರೆ
It makes me so happy to see
#workflowr used to share the reproducible analysis supporting a paper. Congrats to@davisjmcc and colleagues on their cool results! Read the pre-print at https://www.biorxiv.org/content/early/2018/09/10/413047 …https://twitter.com/davisjmcc/status/1039541718042009601 …ಈ ಥ್ರೆಡ್ ತೋರಿಸಿಧನ್ಯವಾದಗಳು. Twitter ಇದನ್ನು ನಿಮ್ಮ ಕಾಲರೇಖೆಯನ್ನು ಉತ್ತಮಗೊಳಿಸಲು ಬಳಸುತ್ತದೆ. ರದ್ದುಗೊಳಿಸುರದ್ದುಗೊಳಿಸು -
Matthew Stephens ಅವರು ಮರುಟ್ವೀಟಿಸಿದ್ದಾರೆ
Massive thanks and credit to you for producing workflowr! It works really well and the documentation is excellent. I basically got it up and running in an afternoon, which then meant I could spend time and effort on content instead of messing around on technical stuff. Brilliant!
ಧನ್ಯವಾದಗಳು. Twitter ಇದನ್ನು ನಿಮ್ಮ ಕಾಲರೇಖೆಯನ್ನು ಉತ್ತಮಗೊಳಿಸಲು ಬಳಸುತ್ತದೆ. ರದ್ದುಗೊಳಿಸುರದ್ದುಗೊಳಿಸು -
Matthew Stephens ಅವರು ಮರುಟ್ವೀಟಿಸಿದ್ದಾರೆ
Dear Publisher, If your "Decline Review" form has a ->mandatory<- text box, you have serious issues understanding what the world owes you. Best, Yaniv
ಧನ್ಯವಾದಗಳು. Twitter ಇದನ್ನು ನಿಮ್ಮ ಕಾಲರೇಖೆಯನ್ನು ಉತ್ತಮಗೊಳಿಸಲು ಬಳಸುತ್ತದೆ. ರದ್ದುಗೊಳಿಸುರದ್ದುಗೊಳಿಸು
ಲೋಡಿಂಗ್ ಸಮಯ ಸ್ವಲ್ಪ ತೆಗೆದುಕೊಳ್ಳುತ್ತಿರುವಂತೆನಿಸುತ್ತದೆ.
Twitter ಸಾಮರ್ಥ್ಯ ಮೀರಿರಬಹುದು ಅಥವಾ ಕ್ಷಣಿಕವಾದ ತೊಂದರೆಯನ್ನು ಅನುಭವಿಸುತ್ತಿರಬಹುದು. ಮತ್ತೆ ಪ್ರಯತ್ನಿಸಿ ಅಥವಾ ಹೆಚ್ಚಿನ ಮಾಹಿತಿಗೆ Twitter ಸ್ಥಿತಿಗೆ ಭೇಟಿ ನೀಡಿ.